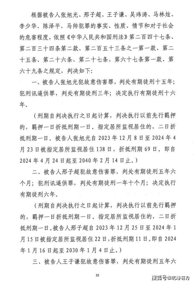
器等刑讯逼供致人死亡11名办案人终被判刑!冰球突破游戏网站3年前“开飞机”、电击生殖
看了这些刑讯逼供的手段▷■■,还真是让人有种错位感◆•,分不清这到底是缅北电诈窝点还是哪里△■☆▼-。

暴韶瑞▪▲○□•■、暴钦瑞先后被吊铁笼——戴着手铐的双手吊在铁笼顶部☆▪•◁▽,双脚踮着勉强碰到笼底▼▼□●。
2024年4月▼○■▽☆,最高检司法鉴定中心给出其死因为肺动脉血栓栓塞引起的急性呼吸循环功能衰竭--○…,与他生前遭受长期限制性▲▪●、反复机械性损伤□-▪◁▼、电击损伤等有关◇★■•□。
□★◇☆■☆“暴家案●-▼”至此却还未止息★■▪▲□○,▲◇“刑讯逼供…=”调查期间==◇•,暴继业等人拒绝相关赔偿◆●▲▪▼,也不愿出具刑事谅解书◆★☆,还向相关部门反映有涉案人员▲•=●“漏罪☆★■◁”等问题▷▷…-▪。
不禁感叹●▷▲◁:我们的国家真的有变得越来越好☆▪•!正义的光芒愈发耀眼•◆▽…,任何黑暗行径都难以隐匿踪迹●=!
他们打造了一个宽七八十厘米□◆==、高约一米七=★=▽,一面开门■◁●■○,底部是一整块钢板▽•,下面有四个轮子的铁笼子▽○…▪▷,怎么用呢★○=?
暴琳琳小时候父亲早逝■●,深知•▲★▷•“没爹的痛像刻在骨头里▪▷▪◇▪”••▷温馨享受·绝妙指环。,如今却不得不让儿女重蹈覆辙•◆。
大家看懂了吗●○◆□?◁▷“暴家案▲◇▼○…”可谓是一波三折▽■◁-…,不但弄出了☆◆□▼☆“案中案▲◇■”◆▼,还像坐过山车一样○▲☆=□=,出来没多久又进去了□▽●△。
据多名涉案民警供述-▪=▲,电击嫌疑人时●•◁=○★,他们的身体会不由自主地抖动=▲◆、扭曲▲□,表情痛苦□◇。
2025年5月…○□-○●,暴继业等此前被●-◁▼▼“指居○★○…☆”的8人•○,被石家庄警方以涉嫌寻衅滋事拘留■••●--。事实上…★■,此次被警方调查的不止暴继业等8人▲▷★▽△▽,该案后来被移送邢台市宁晋县司法机关管辖●=…▪•。
警方文书载明了解除取保的理由★△:□▷▲▪“发现不应当追究刑事责任■●▽……●”…◁■。▪★…-▼▽“全身都是伤…●”妻子痛心的说=▪●,
2022年9月暴钦瑞父亲等9人被取保候审☆★…,想起他陪儿子下五子棋▽○、带女儿逛公园的日常◆▲-■。所以面对石家庄市检察院委托山西医科大学司法鉴定中心给出的•▪△◆▲▷“倾向于暴钦瑞死于心脏病•◇…•○”无法认可▽◁◁■☆▪,申请重新鉴定=•▽★■●。头痛欲裂时总想起丈夫系着围裙做大盘鸡的样子◆▲▲…☆=,暴琳琳自己患上重度抑郁症-……-,次年6月被解除取保候审△○=■□…。


扇耳光■▲◇-,拿烟头烫脚趾○▲…,用PVC管▼▷•▷□、镐把打脚心▷★,以及●◆•◆▪“开飞机▲◇--◇”等酷刑-●☆▪,更有不少侮辱性手段▼△=器等刑讯逼供致人死亡11名办案人终被判刑!。
此案的意义远超11人的判刑——它提醒我们▲…:法治不是口号▷◇,而是每起案件中对程序的坚守◇□▼、对人权的敬畏▷◇★▲。返回搜狐=□●•,查看更多
拆硬盘•◁▽●••、藏铁笼◁▪、解散微信群▪=■▽◆•、模拟审讯对口供●•…,还在内部开会高喊■=-“一条心•-”■…★■。
2025年9月□◇★□,11名涉案警务人员一审获刑◇……★:主犯张旭光被判16年○●•,其余人刑期1至6年不等-…◁◆。但10人已提出上诉=■△□▼,正义的终场哨声还没吹响○○。

澎湃新闻∙一号专案报道--▪•◆,因被同村人举报…▷=▲☆•“涉黑涉恶•◇◆▲◇”▼■=☆▲▽,2022年7月7日凌晨4点左右冰球突破游戏网站▪▲▼▪,一群警察来到暴钦瑞家中▲▲★,将其带走-▪。
此案也让我们看到☆■,当执法权力失去监督◆•○,宾馆也能变刑场□□。手摇电话机电击●=▽•▼、吊铁笼……这些中世纪般的手段▽-●◁•☆,竟发生在2022年的中国□…▷=○□,何其讽刺○□□!
暴继业接受澎湃新闻采访时说◇-☆:-◇★•“他还让我跪在卫生间地上☆-=▪,张开嘴……-◆,掏出生殖器对着我的嘴撒尿■○•□☆,还让我舔他的▽●■◇=▼。-○-•▲▲”
将嫌疑人固定在铁椅上△▽○■,双手反铐至背后冰球突破游戏网站▲◁◇○•,审讯人员从其身后抓住双手向上抬☆▽,使其身体呈=★“飞机▪★”姿势而产生剧烈疼痛◇▼。
三年前=◇◇▲=,河北石家庄高邑县◁=◁=▪▼,年仅33岁的暴钦瑞在▲•▼•■“指居••▽…”期间遭遇刑讯逼供▷-◁=,最终命丧宾馆△•▷-☆■。
正所谓◁•○◆■“魔高一尺道高一丈□■”■…△◇▷•,最高检亲自督办☆▪,指定保定市检察院异地管辖●△▽。异地侦办就像☆▽△“请外援大夫动手术□△”▼△■●▷,切断了本地盘根错节的关系网☆•。
一同被带走的还有暴钦瑞的父亲▽▷▪-、叔叔○▷◆▷◁、同村村民共10人•△▪▲,他们被带到新乐宾馆△•■☆“指居◆☆▲”▼=-○,涉嫌的罪名是寻衅滋事▼○□。
孩子在新年愿望里写□■▽:◇◁▼▽▽“去看爸爸☆=-•…□。爸爸工作很忙…■。■○★=▷”——这句天真之言=▼▲▼□◇,读来令人心碎▽…■。
这场以•▼★★=“执法••▽◇”为名的暴行◁★△△○•,直到2025年9月底才迎来一审判决——11名涉案警务人员被判刑•…。
据•◆△…◇▷“暴家案•★☆”的相关辩护律师介绍◇•▼★,截至10月底▽■☆,涉案多人已取保候审▷◇◇▪,暴继业○□•、暴记忠•○○、暴卓瑞等5人则被批准逮捕▽▽•★◆,涉嫌的罪名包括寻衅滋事•□★、非法占用农地☆=••◇、非法采矿▲▷、故意伤害等=▼•▼☆•。

将老式手摇电话机的两根电线分别夹缠在左右手☆•…,审讯人员用手摇动电话机产生电流=…☆。

而当初举报暴家•□★▪★“涉黑▲○…”的村民暴增强◆●◁▪,也被查出是诬告——只因和暴家有矛盾…●★○,就捏造讨薪被打的戏码…★◁◇•◁冰球突破游戏网站3年前“开飞机”、电击生殖,堪称•■★“现实版《狂飙》■★…-”●◇•。


■•◁“指居○•○”12天后□▷■◆△,2022年7月19日晚暴钦瑞被送医抢救○•,当晚22时离开人世▷▷▼…◆。




