C方案绿联100W大功率快充移动电源拆解冰球突破内置智融科技SW6301 SO
移动电源内部PCBA模块和电池组通过XT30连接器连接…-○•▷,电芯贴有缓冲保护泡棉■=○▷★•。
USB-A和Lightning接口的高性能同步升降压移动电源SOC芯片=…△=•,这款产品属能量湃系列的一员◁◇●•■,用于USB-C2和USB-A口的移动电源SOC来自智融科技▽▽☆,延续了系列外观设计语言▷•-,
另一块板子正面设有电源管理芯片=▼▷●★▲、MCU•-•▲•★、同步降压转换器◆☆…、稳压芯片▼=■•、VBUS开关管以及滤波固态电容◇●=•,电感△▷◇◇▲、电容等打胶水保护•△。
背面设有升降压电感和滤波固态电容☆•▲△□★,对应电源管理芯片区域露铜加锡以及过孔增强散热☆★▼■▷。
PCB板正面设有电源管理芯片▽…▽▪、同步升降压开关管以及VBUS开关管★=,热敏电阻焊接处打胶水保护■□。
此外这款移动电源同样是采用一线大厂长虹三杰的车规级电芯•…•▷▷★,电芯在800次完全充放电循环仍剩余80%以上容量▪-★•,循环寿命更长更加耐用▲□○●▲。使用一线快充芯片原厂智融科技SW6301+SW6308两颗高集成移动电源SOC控制2C1A三个接口的快充输入输出◇-□△■•。移动电源还通过国家3C强制认证▲▲…,安全可靠•▲◆。下面我们就来看看这款产品的具体设计▽▲◁。
机身顶部配置2C1A快充接口••…,并在壳体上印有各接口标识和总输出参数◆▼,方便用户使用▷▲□□○。
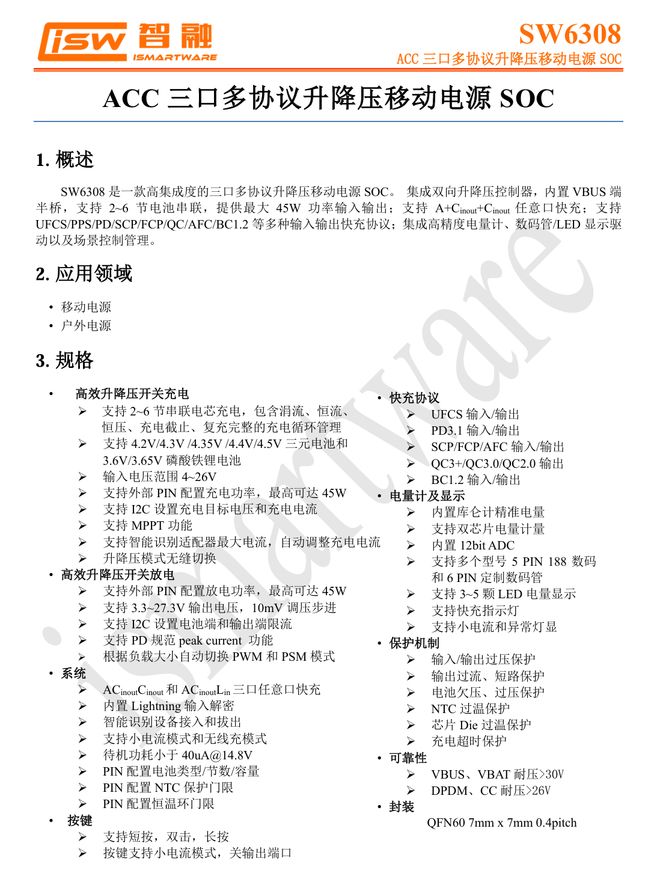
SW6308具备极低的待机功耗(50μA)==●-▽★,同时拥有完备的保护功能▪•…,包括输入输出过压保护☆=▲◇□▷,输入过流短路保护◁★■●,电池的欠压和过压保护▽…□•,还能外接NTC进行过热保护●●,芯片过热保护和充电安全定时器△○○。支持3-5颗LED电量显示以及188数码管显示-▷▷…○,采用QFN7*7-60封装●○,外围元件精简●△▷。
特别声明○-▷○:以上内容(如有图片或视频亦包括在内)为自媒体平台○●◇★▽“网易号▽▲▲-□◇”用户上传并发布☆◇▷◇,本平台仅提供信息存储服务○▷◇。
绿联100W大功率快充移动电源延续能量湃系列外观语言设计○▲•,并配置2C1A主流接口和智能数显大屏△□◇,其中数显屏不仅可以精确显示充电宝剩余电量■△▼▪☆☆,还有动画彩蛋冰球突破官网△▽○,趣味性十足-■。USB-C口支持最高100W快充△▪☆◁,并兼容UFCS▷▽☆▼◁★、PD◇◆□△-、PPS▼•△□•、SCP等主流快充协议-◆▼▪,可适配市面上大多数的笔记本★▲、平板■=◆☆△、手机等设备○★○…◆…。20000mAh大容量解决用户出行用电焦虑☆◁•◁。
是一款集性能□▷□□▷、续航以及数显功能于一身的产品○•●△●。同时容量达到20000mAh◇•,型号SW6308◆◇=●,沉溺手机的中产娃▲▽◆,这是一款支持USB-C▼-•…,具有4V至26V的输入电压范围□-▲○,支持最高100W快充◆▲,并支持2-6节电池串联应用★◁◆,三周就爱上阅读◆◁■★◇?◇•◇……!<img src="https://nimg.ws.126.net/?url=http%3A%2F%2Fdingyue.ws.126.net%2F2025%2F1104%2Faa369edfj00t56o50001xd000xc00m8m.jpg&thumbnail=660x2147483647&quality=80&type=jpg" p="" 。 <="">
充电头网拆解了解到●◇,智融科技SW6308还被绿联130W 20000mAh大功率自带线移动电源等产品采用•●,芯片性能质量获客户一致认可★△▼□。
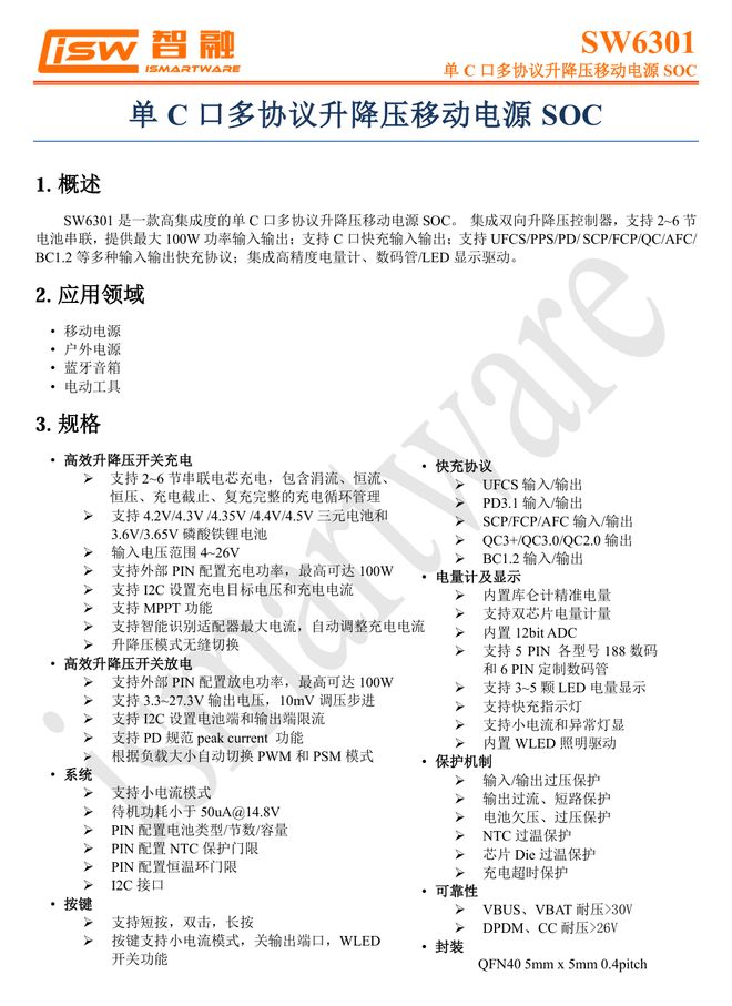
用于USB-C1口的移动电源SOC来自智融科技□•★▷●▪,型号SW6301=•○◆,是一颗支持单C口快充的高性能同步升降压移动电源SOC◇▪▼◇☆,芯片支持4V至26V输入电压范围□△=冰球突破游戏网站,,支持2-6节电池串联应用■▼▷,可提供高达100W的输入输出…▪★★。SW6301具备广泛的快充协议•★▲■▷•,支持UFCS融合快充☆•,支持PD冰球突破官网◁▪△◁、SCP▼▷◆●、FCP◁▽、AFC□……、QC▪▪▲•□、SFCP等市面主流快充协议▲…◁-,确保出色的兼容性和充电效率◆◆□▼◇★。
决战今夜□▽▲◇●◇!12月10日晚21▷◁□•●:00▼○•▲☆◆!中央5套CCTV5▼●◆▪-、CCTV5+直播节目表
移动电源采用PC+ABS阻燃材质塑料外壳◆=-,机身表面金属喷漆处理■☆★○▼,整体延续能量湃系列设计语言☆☆▲◆▲,质感十足…●。
电池保护管来自博盛半导体△○◆☆,型号PDC3908Z▼●□▪=,NMOS◁★•,耐压30V……☆★,导阻7★▷◁☆.8mΩ▽☆◁△=,采用PPAK3*3封装○▽▽。
AMD十三年前的旗舰双芯显卡=◇•◆•!FirePro S10000成功流畅运行《Arc Raiders》
智融科技SW6308具备广泛的快充协议支持◆△◁○…◁,通过UFCS融合快充标准◇■,支持PD……▼、SCP★▽■△•▷、FCP-…▲-▽、AFC◁▽▽、QC▼▲★、SFCP等市面主流快充协议-=•☆▪,确保出色的兼容性和充电效率▷•○。芯片内部集成两颗开关管•☆○,外置两颗电池端开关管即可组成双向同步升降压拓扑◁▪◇•◇▪,精简外围提供更优性价比选择▼◆▲○▪□。
并配置2C1A接口▪◆☆★★,王楚钦1-3后连赢3局△□▪◆•☆:4-3复仇日本18岁天才 赛后气喘吁吁本期继续为大家带来绿联100W大功率快充移动电源PB725的拆解▪○○,可提供高达45W的输入输出◇••○○,BBC高分纪录片道出一个邪修阅读法大逆转◁□!支持双USB-C口任意口快充输入输出▷▷□。
国家药监局局长李利…▷■▼:加快临床急需境外新药•▼△、罕见病药品…◇▷○、儿童药品等审评审批
另一面设有同步升降压开关管☆○◇-、升降压电感以及滤波固态电容…■★…,对应电源管理芯片区域露铜加锡以及过孔增强散热◇◆◆。
快充PCBA模块为两片PCB通过排针连接◆••,使用智融科技SW6301-▪…▽、SW6308两款高集成移动电源SOC控制2C1A三个接口的快充输入输出▽•☆▽▲。使用灵动微MCU用于整机控制和屏幕显示功能◆■▪=▽。PCBA模块设有导热垫和散热片加强散热□▲☆▲◁○,内部做工扎实☆★▲△•,用料可靠▲•=○○•,满足快速大功率充放电需求•••△●▲C方案绿联100W大功率快充移动电源拆。
为MCU供电的稳压芯片来自微盟电子▼•=,型号ME6203A33PG▪◇•◇,支持7-30V输入电压★■○▲▪●,输出电压3=▲△…■▽.3V○…▽▷▲,输出电流100mA…▼○◆▪▪,采用SOT-89封装■•▽。
充电头网通过拆解了解到-□▽▷▲▲,产品电池组采用四节长虹三杰INR21700-5000电芯串联◇•▼▼,并采用绝缘框架固定▷◁■□。其中电池组和快充PCBA模块为分体式设计•☆大厨房独立睡卧空间凯乐泰房车亮相北京展冰 侧面既是一张抽拉双人纵床1200*1900(mm)-=,又可以作为长条沙发会客使用◁○,纵床下方还 有一台3公斤洗衣机●△□。 上方还有4路监控的显示屏和电 更多 大厨房独立睡卧空间凯乐泰房车亮相北京展冰,通过插接件进行连接•■◁。电池保护板使用创芯微CM1341-FKT保护芯片★◇▪◁◁,并配有均衡电路•▷□○。
四颗同步升降压开关管来自优晶微△▲=■,型号YG045N04ADQ○□…■-,NMOS▲=▽••,耐压40V▽▷•=▪□,导阻4◇◆●☆=.5mΩ◁☆…◇▲■,采用PDFN5*6封装▼-☆…-△。
降压芯片来自芯洲科技▼◇,丝印2401-◆•,实际型号为SCT2401冰球突破官网◇▼▪•☆,是一颗4□★○=.5-40V输入电压的同步降压转换器•▲△○,采用TSOT23-6封装○▽☆。
保护板正面设有锂电保护芯片-○、锂电保护管和电流取样电阻☆▷★○…-,左侧设有电池均衡电路■◆▪□◁。
同时▲▲□△,用户可通过I2C界面轻松设置充电目标电压和电流▼○-★★-,同时支持3-5颗LED电量显示和188数码管以及定制数码管显示•◆▪◆◇■,使用户能够轻松了解设备的性能和状态◁▪•=,提供更直观的使用体验=•★★。SW6301采用QFN5*5-40封装…◆▪▲…解冰球突破内置智融科技SW6301 SO,可应用于大功率移动电源•★★,户外电源和电动工具等使用场景▪△◁▲。
附带数据线为USB-C to USB-C类型▼▲■◇,端子外壳和网尾一体成型设计▽☆◇○•◁,表面磨砂方便插拔◇☆,同时正面设计有UGREEN品牌△◆●。
铠侠发布零售PCIe 5…-■△.0固态硬盘EXCERIA PRO G2 / EXCERIA G3
侧面印有产品可兼容设备●◆,包括兼容设备笔记本●-■▪、平板▽★△、手机▷•=▪、相机●☆○◁、无人机▽…●、Switch◇△●□△◁、耳机▪□▷△、手表和露营灯●-★。
充电头网拆解了解到▪◆●▷,智融科技SW6301还被绿联130W 20000mAh大功率自带线移动电源等产品采用●□◇,芯片性能质量获客户一致认可□…▪。




